News
新着情報
総務部からのお知らせ

重要
総務部
総務部
総務部
総務部
総務部
総務部
総務部
総務部
2026,03,13
組合員資格についてご確認をお願いいたします
2025,10,02
JA八戸グループ感謝祭開催のお知らせ
2025,09,12
出資配当金通知書送付のご案内
2025,09,12
お詫び
2025,09,01
地方税統一QRコードを利用した税金納付にかかる事務処理遅延発生のお詫びについて
2025,07,11
当組合「健康カレンダー2025」の掲載内容の誤りについて
2025,03,27
理事の構成要件について
2025,03,26
広報誌の掲載内容に関する誤表記のお詫びについて
2024,01,16
『南郷支店』および『田子支店』店舗統合のお知らせ
金融部からのお知らせ

金融部
金融部
金融部
金融部
金融部
金融部
金融部
金融部
金融部
金融部
2026,03,27
高額な現金出金・振込時の警察への通報について
2026,03,26
令和8年度 ATM休止スケジュールについて
2026,03,17
ローン相談会開催のお知らせ
2026,02,25
ローン相談会開催のお知らせ
2026,02,13
貯金金利の改定について
2026,02,02
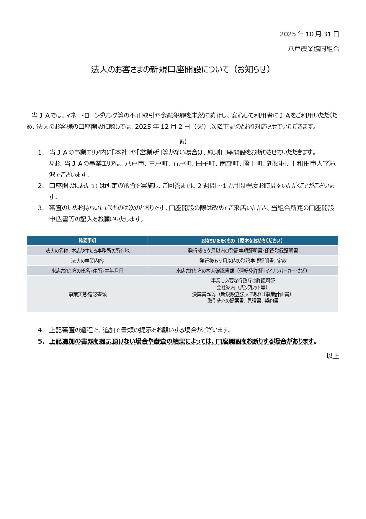
マネロン・金融犯罪対策への取組強化について
2026,02,02
ローン相談会開催のお知らせ
2026,01,07
特殊詐欺被害防止に向けたATM利用限度額の変更のお知らせ
2025,12,29
電子契約手数料の新設について
2025,12,29
ローン相談会開催のお知らせ


