2025.10.31
金融部
法人のお客様の新規口座開設について
日頃から、JAバンクをご利用いただき誠にありがとうございます。
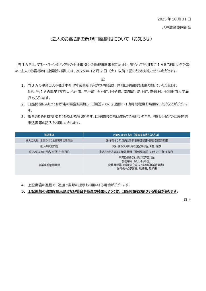
2025年12月2日(火)から、法人のお客様の口座開設に際しては下記のとおり
ご対応させていただきます。
今後とも当JAをよろしくお願いいたします。

日頃から、JAバンクをご利用いただき誠にありがとうございます。
2025年12月2日(火)から、法人のお客様の口座開設に際しては下記のとおり
ご対応させていただきます。
今後とも当JAをよろしくお願いいたします。
